【转载】《湖南省预算单位政府集中采购目录及标准指引》(2025年版)VS(2022年版)

发布时间 : 2025-07-29文章来源 : 湖南盛楚管理咨询有限公司阅读数 : 5041

摘要 :

湖南省预算单位政府集中采购目录及标准指引(2025年版)自2025年7月23日起施行,有效期5年。同时废止2022年版的旧文件。


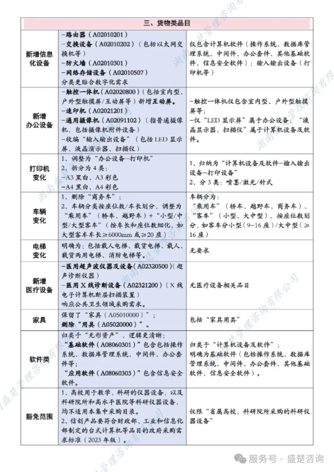
新旧文件核心对比

image.png

image.png

image.png


最新文件原文

image.png

image.png

image.png

image.png

image.png

image.png

image.png

image.png